7月4日,2025年广西科学技术奖励大会在南宁召开。自治区党委书记、自治区人大常委会主任陈刚出席大会并讲话,自治区党委副书记、自治区代主席韦韬主持大会。自治区党委副书记王维平在会上宣读了《关于2024年度广西科学技术奖励的决定》。学校党委书记农毅与我校获奖代表参加大会。
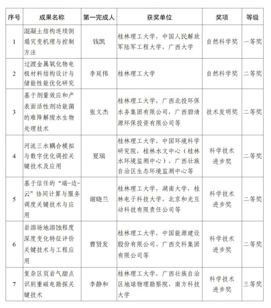
大会公布了2024年度广西科学技术奖奖励名录。我院荣获2024年度广西科学技术奖2项,其中一等奖1项、二等奖1项,钱凯教授完成的“混凝土结构连续倒塌灾变机理与控制方法”获广西科学技术奖自然科学一等奖。这是我校时隔六年再获自然科学一等奖,也是我院时隔十五年再获此殊荣!
我院曹贤发老师完成的“岩溶场地溶蚀程度深度变化特征评价关键技术与工程应用”获广西科学技术奖科技进步奖二等奖。


我校2024年度广西科学技术奖获奖清单

我院钱凯教授完成的“混凝土结构连续倒塌灾变机理与控制方法”获广西自然科学一等奖

2025年广西科学技术奖励大会现场(图片来源:广西日报)
(一审:李治;二审:张毅;三审:于晓辉)